Alle Storys
Folgen
Keine Story von Universitätsklinikum Essen AöR mehr verpassen.

Universitätsklinikum Essen AöR

Auszeichnung für internationale Studie zu Blutmarkern: Neuer Ansatz für künftige Diagnostik

Auszeichnung für internationale Studie zu Blutmarkern: Neuer Ansatz für künftige Diagnostik
  • Bild-Infos
  • Download

Auszeichnung für internationale Studie zu Blutmarkern: Neuer Ansatz für künftige Diagnostik

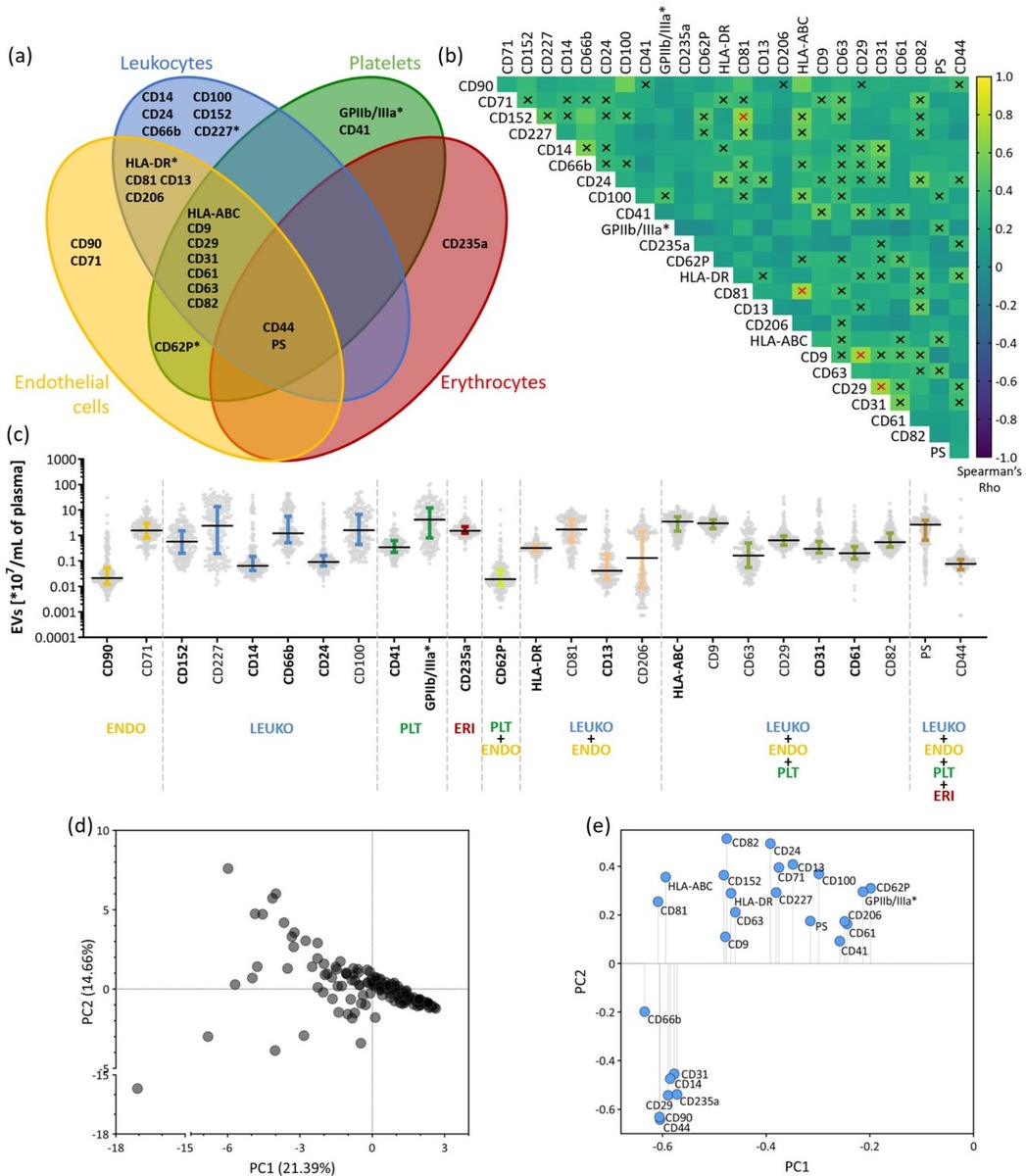
Eine internationale Forschungsarbeit zur medizinischen Bedeutung sogenannter extrazellulärer Vesikel (EVs) im Blut wurde von der Universität Ljubljana als eine der „Outstanding Research Achievements of 2025“ ausgezeichnet. An der Studie waren auch Forschende der Medizinischen Fakultät der Universität Duisburg-Essen am Institut für Transfusionsmedizin der Universitätsmedizin Essen maßgeblich beteiligt.

Extrazelluläre Vesikel sind winzige, von Zellen abgegebene Partikel, die im Blut und anderen Körperflüssigkeiten vorkommen. Sie enthalten Informationen über ihren Ursprungsort im Körper und gelten daher als vielversprechende Grundlage für neue, nicht-invasive Diagnoseverfahren, beispielsweise bei Krebs oder neurologischen Erkrankungen. Bisher fehlten jedoch verlässliche Vergleichsdaten aus gesunden Erwachsenen.

In der nun ausgezeichneten Studie wurden erstmals Blutproben von 200 gesunden erwachsenen Blutspender:innen systematisch und quantitativ untersucht. Dabei konnten die Forschenden zeigen, aus welchen Zelltypen die EVs stammen und wie stark ihre Konzentrationen zwischen einzelnen Personen variieren. Zudem wurde analysiert, wie Faktoren wie Geschlecht, Alter, menopausaler Status oder Rauchen bestimmte EV-Gruppen beeinflussen.

Ein wesentlicher Teil der experimentellen Arbeit wurde in Essen durchgeführt. Die Blutproben wurden von den Kolleg:innen in Ljubljana erhoben; ein Teil dieser Proben wurde anschließend an unser an das Institut für Transfusionsmedizin übermittelt. Dr. Tobias Tertel analysierte diese Proben mithilfe hochauflösender bildgebender Durchflusszytometrie. Dabei kamen 25 speziell validierte Antikörper zum Einsatz, die zuvor gezielt für die Analyse einzelner extrazellulärer Vesikel qualifiziert worden waren. Die so gewonnenen Daten bilden einen zentralen Bestandteil der Studie.

„Unsere Messungen liefern die Grundlage dafür, extrazelluläre Vesikel im Blut überhaupt zuverlässig vergleichen zu können“, erklärt Dr. Tobias Tertel. „Ohne diese systematische Charakterisierung wäre eine spätere diagnostische Nutzung kaum möglich.“

Die umfangreichen Datensätze wurden anschließend von den Kolleginnen in Ljubljana mit klinischen Daten der Spender:innen verknüpft und durch weitere Methoden ergänzt.

„Die Auszeichnung unterstreicht den Wert unserer engen Zusammenarbeit“, so Prof. Dr. Bernd Giebel, Ko-Autor der Studie. „Gemeinsam konnten wir Referenzdaten liefern, auf die zukünftige medizinische Studien aufbauen können.“

„Mit dieser Arbeit legen wir ein wichtiges Fundament für die Nutzung von Blut-EVs als diagnostisches Werkzeug“, ergänzt Dr. Metka Lenassi von der Universität Ljubljana. „Gerade für die Früherkennung und Verlaufskontrolle von Erkrankungen ist das ein großer Schritt.“

Die Studie wurde im renommierten Fachjournal Journal of Extracellular Vesicles veröffentlicht und liefert erstmals eine umfassende Referenz für extrazelluläre Vesikel im Blut gesunder Erwachsener - eine entscheidende Voraussetzung für ihre zukünftige Anwendung in der personalisierten Medizin.

Link zur Originalveröffentlichung:

Comprehensive Phenotyping of Extracellular Vesicles in Plasma of Healthy Humans - Insights Into Cellular Origin and Biological Variation

Link zur Pressemeldung der Universität Ljubljana:

https://www.uni-lj.si/novice/2025-12-08-univerza-v-ljubljani-razglasila-najodlicnejse-raziskovalne-dosezke-v-letu-2025

Pressekontakt 
Dr. Milena Hänisch
Dekanat, Referat für Kommunikation und Öffentlichkeitsarbeit
Medizinische Fakultät der Universität Duisburg-Essen
E-Mail:  milena.haenisch@uk-essen.de
Telefon: 0201/723-1615 
News-Seite:  www.uni-due.de/med
 Social Media:  www.facebook.com/medessen |  https://www.instagram.com/medizinischefakultaet/
Über die Medizinische Fakultät der Universität Duisburg-Essen
Wissenschaft und Forschung auf höchstem internationalem Niveau und eine herausragende, exzellente Ausbildung zukünftiger Ärzt:innen: Diese Ziele hat sich die Medizinische Fakultät gesteckt und verfolgt sie mit Nachdruck. Wesentliche Grundlage für die klinische Leistungsfähigkeit ist die Forschung an der Fakultät mit ihrer klaren Schwerpunktsetzung in Herz- und Kreislauferkrankungen, Immunologie und Infektiologie, Onkologie, Translationaler Neuro- und Verhaltenswissenschaften sowie Transplantation. Der 2014 bezogene Neubau des Lehr- und Lernzentrums bietet den Studierenden der Medizinischen Fakultät exzellente Ausbildungsmöglichkeiten.
Über die Essener Universitätsmedizin 
Die Essener Universitätsmedizin umfasst das Universitätsklinikum Essen sowie 15 Tochterunternehmen, darunter die Ruhrlandklinik, das St. Josef Krankenhaus Werden, die Herzchirurgie Huttrop und das Westdeutsche Protonentherapiezentrum Essen. Die Essener Universitätsmedizin ist mit etwa 1.700 Betten das führende Gesundheits-Kompetenzzentrum des Ruhrgebiets und seit 2015 auf dem Weg zum Smart Hospital. 2020 behandelten unsere rund 10.000 Beschäftigten etwa 64.000 stationäre und 300.000 ambulante Patient:innen. Mit dem Westdeutschen Tumorzentrum, einem der größten Tumorzentren Deutschlands, dem Westdeutschen Zentrum für Organtransplantation, einem international führenden Zentrum für Transplantation, in dem unsere Spezialist:innen mit Leber, Niere, Bauchspeicheldrüse, Herz und Lunge alle lebenswichtigen Organe verpflanzen, sowie dem Westdeutschen Herz- und Gefäßzentrum, einem überregionalen Zentrum der kardiovaskulären Maximalversorgung, hat die Universitätsmedizin Essen eine weit über die Region reichende Bedeutung für die Versorgung von Patient:innen. Wesentliche Grundlage für die klinische Leistungsfähigkeit ist die Forschung an der Medizinischen Fakultät der Universität Duisburg-Essen mit ihrer Schwerpunktsetzung in Herz- und Kreislauferkrankungen, Immunologie und Infektiologie, Onkologie, Translationale Neuro- und Verhaltenswissenschaften sowie Transplantation.
Weitere Storys: Universitätsklinikum Essen AöR
Weitere Storys: Universitätsklinikum Essen AöR