Kunststoffteile: Mit Simulation zum Festigkeitsnachweis nach VDI 2016
Kunststoffteile: Mit Simulation zum Festigkeitsnachweis nach VDI 2016
Seminar vermittelt Nutzung der neuen Richtlinie in Verbindung mit FEM-Berechnungen
Grafing b. München, 2. Februar 2026 – Im Herbst 2025 ist die Richtlinienreihe VDI 2016 zum Festigkeitsnachweis von Bauteilen aus unverstärkten und kurzfaserverstärkten Thermoplasten erschienen. Sie gibt Produktentwicklern Sicherheit und Entscheidungshilfen im Umgang mit dem komplexen werkstoffmechanischen Verhalten von Kunststoffen. Wie Praktiker die Richtlinie im Zusammenspiel mit FEM-Simulationen nutzen, vermittelt ein neues Seminar von CADFEM und Dr. Matthias De Monte von der Robert Bosch GmbH.
Mit ihrer strukturierten Methodik unterstützt die neue Richtlinie VDI 2016 Entwicklerinnen und Entwickler bei der Erbringung des Festigkeitsnachweises von Bauteilen aus thermoplastischen Kunststoffen. Während sich für Metallbauteile verschiedene Festigkeitsnachweise längst etabliert und bewährt haben, bestand für unverstärkte und kurzfaserverstärkte Thermoplaste mit ihrem signifikant anderen Verhalten noch Nachholbedarf. Diese Lücke wurde nun geschlossen.
Seminar greift die neue Richtlinie VDI 2016 auf
Die neue Richtlinienreihe VDI 2016 gibt Entwicklungsbeteiligten Zugang zu den Besonderheiten dieser Werkstoffgruppe und zu standardisierten Verfahren. Aufgrund der großen Bedeutung für Konstruktionsentscheidungen bietet das auf Simulation und Digital Engineering spezialisierte Ingenieurunternehmen CADFEM ein neues Seminar an, das die systematische Anwendung der VDI 2016 im Zusammenspiel von FEM-Simulationen vermittelt - von der Bauteil-Konzeption bis zur Werkzeugfreigabe. Der eintägige Online-Kurs für Praktiker aus Konstruktion und Entwicklung von Kunststoffbauteilen stellt Aufbauwissen bereit, dass unmittelbar im Anschluss produktiv genutzt werden kann. Zu den zentralen Lernzielen gehört die Fähigkeit, wichtige Einflussfaktoren wie Temperatur, Kriechen, Feuchte bzw. Medien und Bindenähte korrekt zu berücksichtigen.
Software-unabhängiges Wissen – Übungen mit Ansys Mechanical
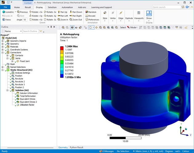
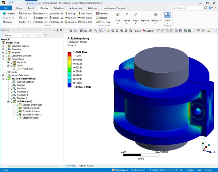
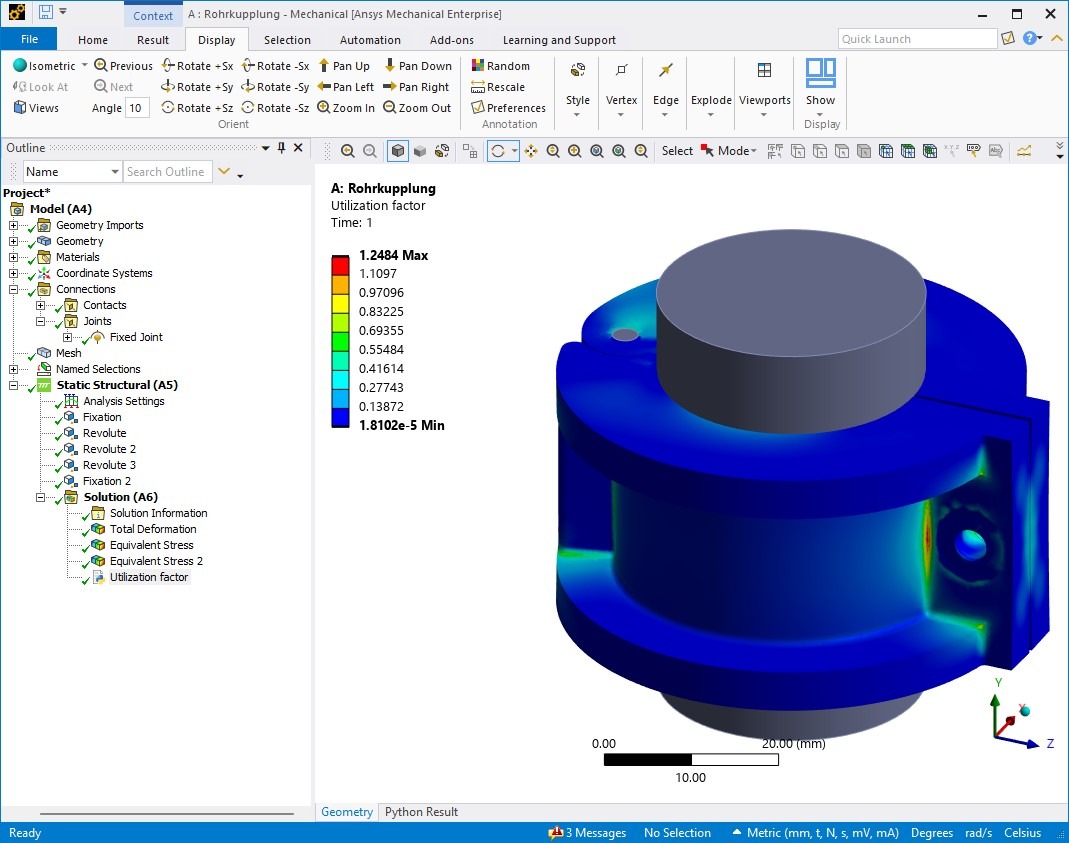
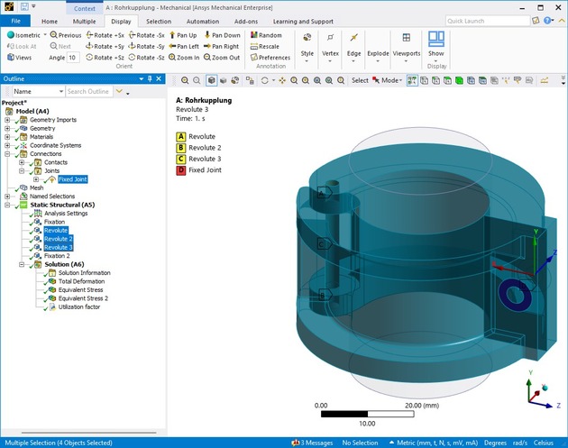
Ein Schwerpunkt des Seminars sind praxisnahe Übungen. Sie werden mit dem Softwareprogramm Ansys® Mechanical® durchgeführt, das aber bei der späteren praktischen Umsetzung des Gelernten im Arbeitsalltag nicht vorausgesetzt wird. In den Übungen erstellen die Teilnehmenden aus technischen Spannungs-Dehnungskurven realitätsnahe Materialkarten, erarbeiten sich Methoden für die korrekte Auswahl unterschiedlicher Nachweisverfahren und Werkstoffdaten und bekommen ein Verständnis für die korrekte Interpretation der Materialduktilität und deren Auswirkung auf die Abminderungsfaktoren für die Bemessungsgrenze am Bauteil.
Virtuelle Produktentwicklung von Kunststoffbauteilen
Durch ihre komplexen Materialeigenschaften einerseits und die großen Gestaltungsspielräume andererseits sind Kunststoffe prädestiniert für die Verwendung virtueller Produktentwicklungsverfahren. Speziell im Kunststoffsektor haben sich daher schon früh Softwarelösungen zur Optimierung und Beschleunigung der Entwicklungs- und Produktionsprozesse etabliert. So werden mit numerischen Simulationen auf Basis der Finite-Elemente-Methode (FEM) in frühesten Entwicklungsphasen Produktverhalten und Produkteigenschaften untersucht, Alternativen objektiv verglichen und optimale Entscheidungen im Hinblick auf Funktion, Kosten, Nachhaltigkeit oder auch Herstellbarkeit getroffen.
Kooperation mit Kunststoff- und Zuverlässigkeitsexperte der Robert Bosch GmbH
Das CADFEM Seminar zur VDI-Richtlinie 2016 wurde gemeinsam mit Dr. Matthias De Monte entwickelt. Der Forschungsingenieur der Robert Bosch GmbH, der auch Referent des Seminars ist, verfügt über eine große fachliche Expertise auf den Gebieten Materials Engineering und Zuverlässigkeitsbewertung mit Schwerpunkt Thermoplasten. De Monte ist sowohl im wissenschaftlichen Bereich als auch im Entwicklungs- und Industriesektor tätig, unter anderem als Mitglied des "Bosch-wide Center-of-Competence for Plastics".
Mehr Informationen zum Seminar: https://www.cadfem.net/de/de/weiterbildung/festigkeitsnachweis-fur-kunststoffteile-mit-ansys-nach-vdi-2016-21927.html
Über CADFEM:
CADFEM wurde 1985 in Deutschland gegründet und ist heute mit über 600 Beschäftigten an weltweit 35 Standorten einer der größten Anbieter von Simulationstechnologie und Digital Engineering. Als Ansys Elite Partner setzt CADFEM auf die führende Technologie von Ansys, einem Teil von Synopsys, Inc., und bietet über die Software hinaus Beratung, Simulations-Berechnungen, Automatisierungen und IT-Lösungen bis hin zum Einsatz von Künstlicher Intelligenz (KI) in der Produkt- und Prozessoptimierung. Mit Schulungen zu über 100 verschiedenen Themen ist CADFEM zudem einer der weltweit größten Weiterbildungsanbieter in der Technologie-Branche. Die einzelnen Ländergesellschaften betreuen in Europa, Indien und Südostasien mehr als 5.000 Firmen, Hochschulen und Forschungseinrichtungen. Zur CADFEM Group gehören außerdem Partner unter anderem in den Bereichen Autonomes Fahren, Virtuelle Städte, Personalisierte Medizin und Smart Factories.
Für weitere Informationen: CADFEM Germany GmbH Alexander Kunz Am Schammacher Feld 37 85567 Grafing b. München T: +49 (0)8092 7005-889 www.cadfem.de

